Instance Verification Kit (IVK)
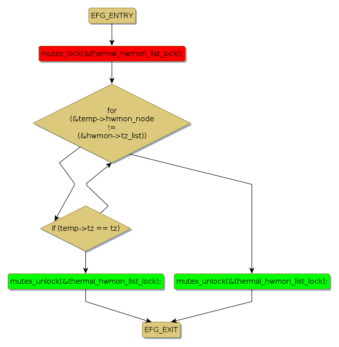
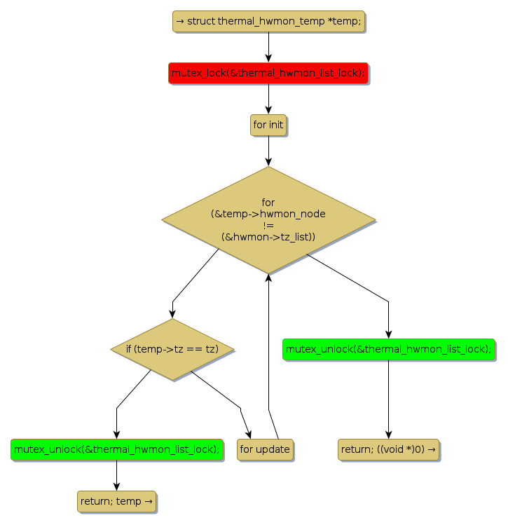
mutex lock @ [3940+37+/linux-3.19-rc1/drivers/thermal/thermal_hwmon.c]
Instance Signature: thermal_hwmon_list_lock
|
The Matching Pair Graph:
|
|
Function Name
|
Control Flow Graph (CFG)
|
Events Flow Graph (EFG)
|
Source Correspondence
|
|
thermal_hwmon_lookup_temp
|
|
|
[3791+25+/linux-3.19-rc1/drivers/thermal/thermal_hwmon.c]
|